StarTalk Podcast and CAD, Computer Aided Dimensions?
Not sure how I missed it but I’ve been busy catching up with the awesome StarTalk podcast back catalogue. It is where, to quote their own tagline:
“Science, pop culture & comedy collide on StarTalk w/ astrophysicist & Hayden Planetarium director Neil deGrasse Tyson, comic co-hosts, celebrities & scientists.”
It earns this CAD blog mention thanks to a funny moment in “StarTalk: Live at the Bell House, Part 2”. It’s a live show featuring Neil, co-host Eugene Mirman and guests Alan Alda, Kristen Schaal and Scott Adsit. At about 0:21:00 the discussion is about Non-Euclidean Geometry and at 0:22:20 there is a highly CAD related shout out.
Listen to StarTalk: Live at the Bell House, Part 2 (embedded below)
Emmy and Golden Globe-winning actor Alan Alda joins Star Talk Radio for our first live show, recorded at the Bell House in Brooklyn, New York on September 15, 2011 for the 4th annual Eugene Mirman Comedy Festival. Along with Kristen Schaal of the The Daily Show and Flight of the Conchords and Scott Adsit of 30 Rock, Neil, Eugene and Alan Alda travel through time and higher dimensions, discuss pseudoscience and the state of science literacy in the US, and take questions from the audience that explore just how weird and funny science can be.
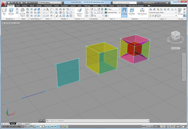
This is my attempt at the showing geometry discussed, using the application they mentioned:
| Geometry | Dimensions | Bounded by | In CAD |
| Point | 0 | 1 x Point | Point (with circle style added so it’s visible) |
| Line | 1 | 2 x 0D Points | Line |
| Square | 2 | 4 x 1D Lines | Plane |
| Cube | 3 | 6 x 2D Squares | Facet Cube |
| Hypercube | 4 | 8 x 3D Cubes | Tesseract |

(seen in context below the break)
